전기열매히터(SJ-E)
제품 특징
대기압에서도 고온을 얻을 수 있고, 동절기에도 동결의 염려가 전혀 없으며, 수처리가 불필요하고 부식이 전혀 없다.
열매체유 액상에서 직접 가열하여 강제 순환시키므로 균일한 온도 분포를 유지시킬 수 있다.
열효율이 99% 이상으로 높고 고온(400℃)까지 사용할 수 있다.
전기 이외의 연료를 사용하지 않으므로 공해 및 소음이 전혀 없고, 연료 공급 장치나 연돌, 공해 방지기 등이 필요 없으므로 열 사용처 부근에 설치할 수 있다.
전자동의 제어장치에 의하여 무인 운전이 가능하며 비상 상태나 이상 발생할 때는 완전 자동 장치에 의해 자동정지되므로 안전하다.
콤팩트한 설계로 분해, 조립 및 운반 이동이 자유롭고 외장 케이싱이 있어 외관이 깨끗하고 작은 공간에 설치가 가능하다.
제품 사진
구조도

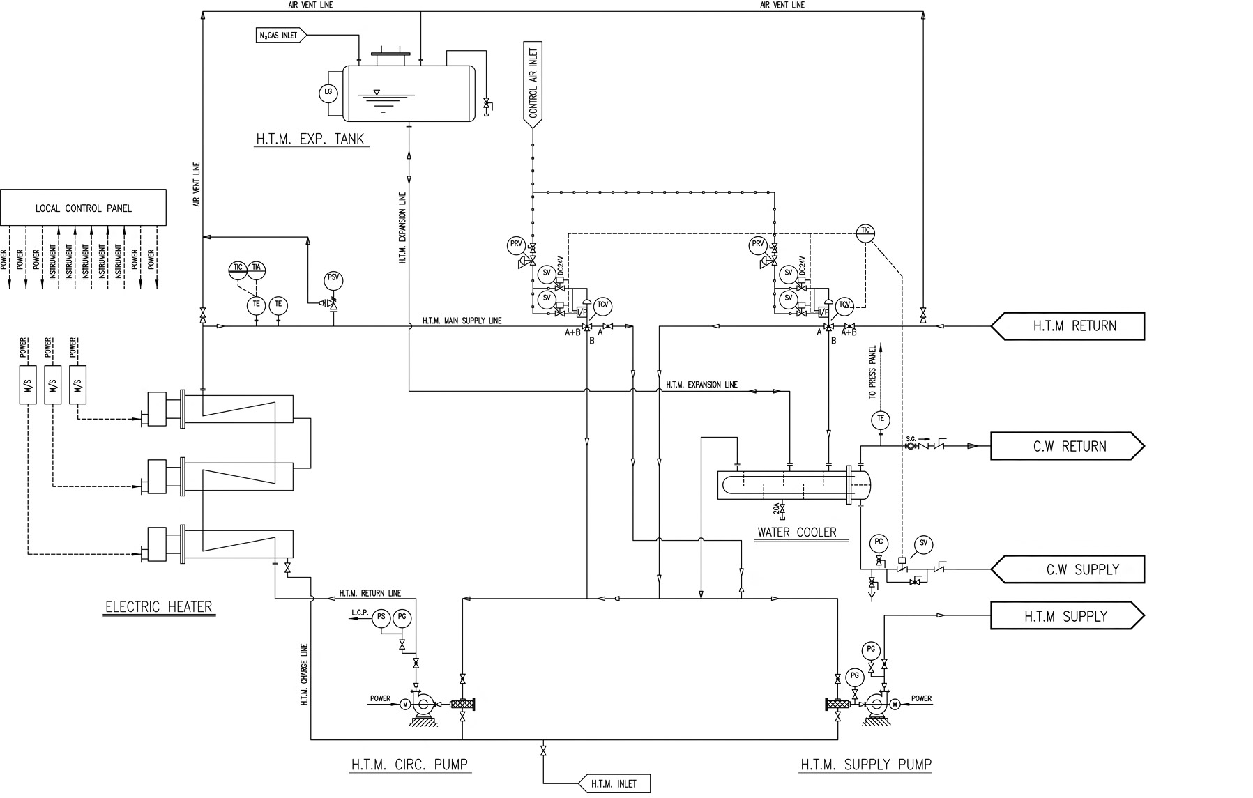
계통도





